Lili offers a webhook mechanism, so that partners can receive updates on applicants activity in the Lili platform.
A full set of APIs exist to manage the registration of a webhook. For more info, see here

Lili offers 2 levels of webhooks security -
- IP whitelistening - all webhook calls are made from one of those defined IP addresses
- Token identification - all webhook calls contains an HTTP header that identifies them as being sent by Lili
Lili will activate webhooks from a predefined list of IPs. Make sure to whitelist only this closed list of IPs to protect your application:
| Environment | IPs |
|---|---|
| Sandbox | 18.213.104.31, 3.208.116.48, 34.202.116.80 |
| Prod | 3.209.35.162, 52.202.86.146, 54.208.152.74 |
Every creation of a webhook (using the following api) returns a token. Store this token in your records.
Every webhook call includes an HTTP header called lili-secret. This header contains the same token, and can be used to verify calls made by the Lili server.
Every webhook call includes an HTTP Authorization header, with a Bearer that contains the same token.
Each webhook that fails (i.e. server response is not HTTP 200) will be redelivered up to 4 times:
| Retry | Delay (in seconds) |
|---|---|
| 1 | 60 |
| 2 | 180 |
| 3 | 600 |
| 4 | 1800 |
A json body is sent to the webhook using the POST verb.
POST
Each webhhook call has a different set of parameters, based on the "action" parameter.
GET
These parameters are passed by all webhooks
| Parameter Name | Description |
|---|---|
| personId | The Person UUID, as received from the the Create Application API call |
| action | The action type. Currently support values are submitApplication, onboardingComplete |
| token | The webhook token, as returned in the webhook API create call |
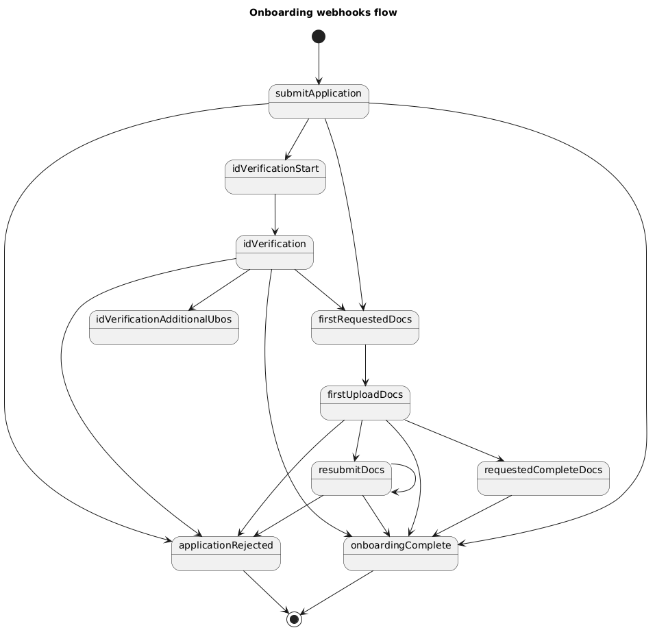
Activated when the customer submits his onboarding application. No additional parameters are passed.
Activated when id verification request was sent to the customer
Activated when id verification request was received from the customer
Activated when the customer was asked for business documentation Additional parameters are:
| Parameter Name | Description |
|---|---|
| missing_docs | The CSV list of requested documents, one or more of the following enum - IRS_EIN_LETTER, ARTICLES_OF_ORGANIZATION, LETTER_OF_REINSTATEMENT, GOVERNMENT_IDENTIFICATION, ARTICLES_OF_INCORPORATION, SIGNED_PARTNERSHIP_AGREEMENT, AMENDMENT_DOCUMENT, OPERATING_AGREEMENT, UTILITY_BILL |
Activated when the customer uploaded his docs, and is now waiting for the Lili compliance team to review
Activated when id verification request was sent to the business additional UBOs
Activated when the customer was asked to resubmit the documents he uploaded to Lili
Activated when the customer application was rejected by the Lili compliance team
Activated when the customer's application is approved, and his account opened
Additional parameters are:
| Parameter Name | Description |
|---|---|
| bankAccountNumber | The newly created bank account number |
| routingNumber | The routing number of the newly created bank account |
| isTemp | Whether the account is temporarily approved |
| expirationDate | If the account is temporarily approved, when the approval will expire |
| missingDocuments | The document list the customer needs to provide for a permanent approval |
Activated when the customer payment was reconcilied with the ACH file
| Parameter Name | Description |
|---|---|
| paymentId | The payment ID, as received in the create payment API |
